针对负压隔离病房实验室,目前国内还缺乏完善的统一设计施工规范,只在DB11//663-2009《负压隔离病房建设配置基本要求》中对负压隔离病房的建设配置提出了系列基本要求,涉及到工艺布局、气流控制、压力控制、净化系统设置等各个方面,对各地开展隔离病房建设起到了标杆作用,一直为各地相关部门所借鉴。近期SAREN接到一个上海负压实验室改造的项目,因此针对实验室负压设计,我们整理了这篇详细介绍。

一、正负压实验室
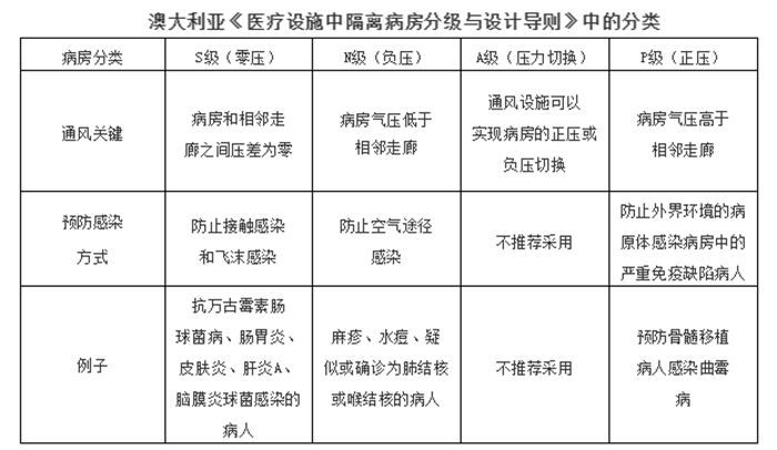
病房常见分类为:S级(零压)、N级(负压)、A级(压力切换)、P级(正压)。所谓的“正负压”是一个气压的相对值,气压值较低的区域为负压区,气压值较高的区域则为正压区。通过医院建设中正负压的设置,遏制负压区空气和污染物流向正压区,从而有效控制污染物的扩散。气密和气压分级是通常在医院设计中防止病毒传播的重要手段,可以有效地隔绝室内的空气扩散到室外。

对于传染性极强的新型冠状肺炎而言,隔离病房是医院中最重要的一道防线。隔离病房的用途主要分为两类:
1. 供抵抗力低的病人入住。由于病人本身抵抗力较低,较易受病菌感染,所以这类隔离病房要尽可能将病人与外界隔离,供气也需要保持洁净,减低病菌入侵病人的可能性。
2. 供具高传染性病人入住的负压隔离病房。对于感染了新冠肺炎、麻疹、肺结核和沙士等疾病的患者,为了避免病毒传播他人、污染环境,在设计和建造负压隔离病房时,需要特别注意正负压、气密、气流方向、换气率、排污系统、建筑材料等。
二、负压隔离病房的国际标准
美国、英国、澳洲等不同国家对负压隔离病房的标准不一,但原理大同小异——严格控制被污染的空气流向,让污染空气流到预设的安全地方,减低对周边环境和人的影响。而HTM是由英国卫生和社会保障部编制的医疗类型项目机电系统设计、建造、验收、保养指南,是香港及英联邦国家医院项目建设标准的基本要求。

根据HTM,负压隔离病房设有独立的卫浴间和前室。前室和隔离病房内都设有供风和抽风,卫浴设有抽风。抽风设备采用High efficiency particulate air Filter(HEPA)滤网(达到HEPA标准的过滤网,对于0.1微米和0.3微米的有效率达到99.7%,HEPA网的特点是空气可以通过,但细小的微粒却无法通过),在清洁污气后,再由独立的排风系统将过滤后的气体排放到预先设计的地方。前室相对走廊的压差为-5Pa,隔离病房相对前室的压差也是-5Pa,空气的流动方向为:走廊 → 前室 → 隔离病房 → 卫浴间 → 抽风系统
由于前室和走廊也有-5Pa压差,当门打开时,空气会从走廊流向前室。这样的设计让前室作为一个屏障,阻止负压隔离病房的污气流到走廊。此外,前室和走廊之间的门也设计为连锁开关,避免两扇门同时打开,导致在失压的情况下让隔离区的污气流向洁净区。

三、负压病房实验室设计装修的重点
1. 气密性
负压隔离病房的主要用途是把病人跟周边的环境和人隔开,避免身体直接接触或空气交换,防止交叉感染。负压隔离病房的建筑主体必须达至气密水平,其机电系统经过房间必须小心处理与结构间的缝隙,负压隔离病房一般都会安装气密天花,提供气密保障。维修保养时,若开启过天花,气密的有效性可能会降低,必须根据美国ASTM E779-1的标准重新进行气密测试。因为负压隔离病房的气密极其重要。

2. 气流方向
负压隔离病房的设计大致上可有效控制污气的流出,但由于感染源处于隔离病房内,病房内的气流设计也要考虑避免病毒在房间内积聚,保护在病房内工作的医护人员。在负压隔离病房内,气流设计的原则为由洁净区流向污染区,并尽量缩短污染区和排气口的距离。
其中,比较有效的方法是将供风口设计在床尾天花的位置,抽风放置于病人头部附近的位置。另外,供风口放到医护经常工作的另外一面也是较理想的,保持医护在房内经常工作的位置相对洁净。气流还要尽可能设计为单向流动,保持气流稳定、低速,以避免气流短路、滞留而导致污染物的累积。
在气流设计的原则之上,由于现实情况中不同的局限性会使具体的布置有所差异,对于复杂的情况需要借助计算机辅助虚拟气流分析。
3. HEPA滤网
从室外进入负压隔离病房的空气品质可按照普通病房的标准,G4级别的过滤网已可达到相应要求。相反,由于感染病源在隔离病房内,被污染的空气在排除室外前,必须小心处理,以免泄露病毒、污染周边环境。
在有需要时,负压隔离病房的污气在排出前须经过滤网洁净,对于收治高传染性病人的负压隔离病房,建议排出室外的空气需用H13级的过滤网清洁。基于H13清洁的有效率为99.95%(% Efficiency at most penetrating particle size MPPS),可以提供极佳的洁净效果。为免造成交叉感染,负压隔离病房的排气必须与其他排气系统分开。

四、三仁医学医院实验室装修工程案例
如下为三仁——上海国际医学中心的实验室装修建设案例。上海国际医学中心(SIMC)位于位于浦东新区的上海国际医学园区内的国际医院区,是一所包含外科、内科、妇产科、儿科、 眼科、耳鼻喉科、口腔科、医疗美容、内窥中心、生殖中心、健康体检科等科室的综合型医院。项目面积6800㎡。

